bors[bot]
c6e2ba43bb
Merge #8806
...
8806: fix: Strip delimiter from fn-like macro invocations r=jonas-schievink a=jonas-schievink
This broke in https://github.com/rust-analyzer/rust-analyzer/pull/8796 (again), the fix is easy though
bors r+
Co-authored-by: Jonas Schievink <jonasschievink@gmail.com>
2021-05-11 22:27:50 +00:00
Jonas Schievink
bda68e2332
Strip delimiter from fn-like proc macro input
2021-05-12 00:27:16 +02:00
Jade
f28c053c67
address review by @eddyb
2021-05-11 15:18:45 -07:00
bors[bot]
acde43f7c9
Merge #8807
...
8807: internal: Move `dot` invocation to rust-analyzer crate r=jonas-schievink a=jonas-schievink
Addresses https://github.com/rust-analyzer/rust-analyzer/pull/8801#discussion_r630570615
bors r+
Co-authored-by: Jonas Schievink <jonasschievink@gmail.com>
2021-05-11 22:16:27 +00:00
Jonas Schievink
23cd6d0d56
Move dot invocation to rust-analyzer crate
2021-05-12 00:14:59 +02:00
bors[bot]
a328a6bc75
Merge #8805
...
8805: fix: Use Cargo target name as crate name r=jonas-schievink a=jonas-schievink
Before:

After:

bors r+
Co-authored-by: Jonas Schievink <jonasschievink@gmail.com>
2021-05-11 21:36:26 +00:00
Jonas Schievink
32560839d9
Use Cargo target name as crate name
2021-05-11 23:34:56 +02:00
bors[bot]
da80dfc022
Merge #8398
...
8398: Fix inference with conditionally compiled tails r=flodiebold a=DJMcNab
Fixes #8378
Co-authored-by: Daniel McNab <36049421+DJMcNab@users.noreply.github.com>
2021-05-11 19:01:39 +00:00
bors[bot]
e290891dd7
Merge #8801
...
8801: feat: Allow viewing the crate graph in a webview r=jonas-schievink a=jonas-schievink
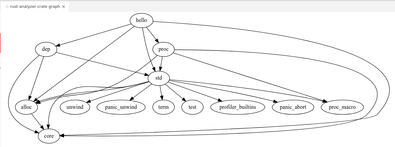
This uses `dot` to render the crate graph as an SVD file, and displays it in a VS Code panel. For simple crate graphs, it works quite well:

Unfortunately, on rust-analyzer itself (and most medium-sized dependency graphs), `dot` runs for around a minute and then produces this mess:

Co-authored-by: Jonas Schievink <jonasschievink@gmail.com>
2021-05-11 18:02:31 +00:00
Jonas Schievink
d1aa6bbe75
Better node label/shapes
2021-05-11 19:50:01 +02:00
bors[bot]
6afd9b2b8d
Merge #8796
...
8796: internal: rewrite `#[derive]` removal to be based on AST (take 2) r=jonas-schievink a=jonas-schievink
Second attempt of https://github.com/rust-analyzer/rust-analyzer/pull/8443 , this uses syntactical attribute offsets in `hir_expand`, and changes `attr.rs` to make those easy to derive.
This will make it easy to add similar attribute removal for attribute macros, unblocking them.
Co-authored-by: Jonas Schievink <jonasschievink@gmail.com>
2021-05-11 17:47:45 +00:00
Jonas Schievink
5b3af25121
Only include workspace crates
2021-05-11 19:17:43 +02:00
DropDemBits
7fefac4bdc
Keep comments and attrs when extracting struct from enum variant
2021-05-11 11:07:47 -04:00
Jonas Schievink
b8d40a02a9
Document viewCrateGraph request
2021-05-11 16:45:51 +02:00
Jonas Schievink
9e6d9baf2e
Update crates/ide/src/view_crate_graph.rs
...
Co-authored-by: bjorn3 <bjorn3@users.noreply.github.com>
2021-05-11 16:42:27 +02:00
Jonas Schievink
435c422963
Distinguish crates with identical name
2021-05-11 16:36:00 +02:00
Jonas Schievink
a85a2c4d15
Allow viewing the crate graph in a webview
2021-05-11 16:15:31 +02:00
bors[bot]
9fa9d166d8
Merge #8800
...
8800: feat: Make "pull assignments up" assist work in more cases r=Jesse-Bakker a=Jesse-Bakker
Fixes #8771
Co-authored-by: Jesse Bakker <github@jessebakker.com>
2021-05-11 13:14:55 +00:00
Jesse Bakker
5f37e34406
Make "pull assignments up" assist work in more cases
2021-05-11 15:14:23 +02:00
Jade
dc63fea427
Add basic support for array lengths in types
...
This recognizes `let a = [1u8, 2, 3]` as having type `[u8; 3]` instead
of the previous `[u8; _]`. Byte strings and `[0u8; 2]` kinds of range
array declarations are unsupported as before.
I don't know why a bunch of our rustc tests had single quotes inside
strings un-escaped by `UPDATE_EXPECT=1 cargo t`, but I don't think it's
bad? Maybe something in a nightly?
2021-05-11 05:25:19 -07:00
bors[bot]
77518991b8
Merge #8798
...
8798: internal: use modern resolever r=matklad a=matklad
bors r+
🤖
Co-authored-by: Aleksey Kladov <aleksey.kladov@gmail.com>
2021-05-11 10:07:25 +00:00
Aleksey Kladov
4b5600b2e8
internal: use modern resolever
...
I don't think this affects us, but better to stick to modern
practicies.
2021-05-11 13:06:35 +03:00
Jonas Schievink
8ea9d939d2
Rewrite #[derive] removal to be based on AST
2021-05-10 22:54:17 +02:00
John Renner
7ae3967e57
Formatting and docs
2021-05-10 13:34:09 -07:00
bors[bot]
77f0c92fd8
Merge #8794
...
8794: Give MergeBehaviour variants better names r=Veykril a=Veykril
I never really liked the variant names I gave this enum from the beginning and then I found out about rustfmt's `imports_granularity` config:
> imports_granularity
>
> How imports should be grouped into use statements. Imports will be merged or split to the configured level of granularity.
>
> Default value: Preserve
> Possible values: Preserve, Crate, Module, Item
> Stable: No
I personally prefer using `crate` over `full` and `module` over last, they seem more descriptive. Keeping these similar between tooling also seems like a good plus point to me.
We might even wanna take over the entire enum at some point if we have a `format/cleanup imports` assists in the future which would probably want to also have the `preserve` and `item` options.
Co-authored-by: Lukas Wirth <lukastw97@gmail.com>
2021-05-10 20:10:59 +00:00
Lukas Wirth
59c2efe4b6
Update docs
2021-05-10 22:10:12 +02:00
John Renner
c3ba1f14fa
Allow semantic tokens for strings to be disabled
2021-05-10 13:09:38 -07:00
Jonas Schievink
da08198bc9
Rewrite attr.rs to allow using syntax-based indices
2021-05-10 21:50:42 +02:00
Lukas Wirth
6a8d47e7f0
Give MergeBehaviour variants better names
2021-05-10 21:14:59 +02:00
bors[bot]
c7edc38cd0
Merge #8793
...
8793: Corrected 2 typos on line 83 r=Veykril a=mixio
Co-authored-by: mixio <38652479+mixio@users.noreply.github.com>
2021-05-10 18:08:26 +00:00
mixio
aa9002c68a
Corrected 2 typos on line 83
2021-05-10 20:05:32 +02:00
Jonas Schievink
a87bec5148
Move AttrId back into hir_def
2021-05-10 16:35:06 +02:00
bors[bot]
07cea5e709
Merge #8791
...
8791: feat: auto-indent use tree lists r=jonas-schievink a=jonas-schievink

bors r+
Co-authored-by: Jonas Schievink <jonasschievink@gmail.com>
2021-05-10 13:21:33 +00:00
Jonas Schievink
e718c6b3e8
feat: auto-indent use tree lists
2021-05-10 15:10:56 +02:00
bors[bot]
17038756ba
Merge #8790
...
8790: fix: fix manual rendering r=matklad a=matklad
bors r+
🤖
Co-authored-by: Aleksey Kladov <aleksey.kladov@gmail.com>
2021-05-10 12:44:17 +00:00
Aleksey Kladov
078c8f7488
fix: fix manual rendering
...
We add `// see the other repo` comments before headers (==). This one isn't a header, but a closing of the example block.
2021-05-10 15:43:01 +03:00
bors[bot]
619eb96153
Merge #8789
...
8789: simplify r=matklad a=matklad
bors r+
🤖
Co-authored-by: Aleksey Kladov <aleksey.kladov@gmail.com>
2021-05-10 12:26:52 +00:00
Aleksey Kladov
bf26e13cd2
simplify
2021-05-10 15:25:56 +03:00
bors[bot]
fd109fb587
Merge #8784
...
8784: feat: auto-insert `}` when typing `{` in use item r=jonas-schievink a=jonas-schievink

cc https://github.com/rust-analyzer/rust-analyzer/issues/8636
bors r+
Co-authored-by: Jonas Schievink <jonasschievink@gmail.com>
2021-05-09 20:17:37 +00:00
Jonas Schievink
64f97fb2ad
feat: auto-insert } when typing { in use item
2021-05-09 22:12:58 +02:00
bors[bot]
75a5c0a534
Merge #8783
...
8783: internal: introduce `ast::make::ext` module with common shortcuts r=matklad a=matklad
bors r+
🤖
Co-authored-by: Aleksey Kladov <aleksey.kladov@gmail.com>
2021-05-09 16:56:02 +00:00
Aleksey Kladov
4f3c0adc5a
internal: introduce ast::make::ext module with common shortcuts
...
There's a tension between keeping a well-architectured minimal
orthogonal set of constructs, and providing convenience functions.
Relieve this pressure by introducing an dedicated module for
non-orthogonal shortcuts.
This is inspired by the django.shortcuts module which serves a similar
purpose architecturally.
2021-05-09 19:55:43 +03:00
bors[bot]
2fe329db48
Merge #8782
...
8782: internal: fix make API r=matklad a=matklad
bors r+
🤖
Co-authored-by: Aleksey Kladov <aleksey.kladov@gmail.com>
2021-05-09 16:23:03 +00:00
Aleksey Kladov
680a0d54e4
internal: fix make API
2021-05-09 19:22:33 +03:00
bors[bot]
a3b034938e
Merge #8781
...
8781: internal: rewrite **Repalce impl Trait** assist to mutable syntax trees r=matklad a=matklad
bors r+
🤖
Co-authored-by: Aleksey Kladov <aleksey.kladov@gmail.com>
2021-05-09 15:55:42 +00:00
Aleksey Kladov
5342800147
internal: rewrite **Repalce impl Trait** assist to mutable syntax trees
2021-05-09 18:20:37 +03:00
Aleksey Kladov
984d20aad8
cleanups
2021-05-09 18:01:54 +03:00
Aleksey Kladov
d9c9f6dc2c
cleanups
2021-05-09 17:58:03 +03:00
Aleksey Kladov
edeb492782
minor: fix test style
2021-05-09 17:47:02 +03:00
Aleksey Kladov
5637ce4250
fix: join lines doesn't add space before closing quote
2021-05-09 17:46:41 +03:00